프로젝트 소개
비슷한 형태의 물체 구분이 어려운 시각장애인을 위해서
물체 구분 보조 기구인 Blind Bee를 개발하였습니다.
프로젝트 배경
화장품, 약통 같은 우리 주변의 규격화 된 비슷한 형태의 제품은 디자인적 이점과 보관 효율을 모두 잡은 제품들입니다.
그러나 이런 형태의 유사점 때문에 촉감을 통해 물체를 구분하는 시각장애인들은 이러한 제품들은 구분해 내는 것이 불가능에 가까워 사용하기 힘든 실정입니다. 그래서 이번 프로젝트를 통해 이런 문제점들의 해결책을 찾으려 했습니다.
목표
•
사용자가 찾고자 하는 물건의 이름을 신속하게 인식할 수 있게 만드는 것
•
시각 장애인이 사용함에 있어 불편함이 없는 제품을 만드는 것
연구 내용
사용자 음성인식
QR 코드를 통한 물건 이름 인식
카메라 모듈과 본체 간의 통신 기술
QR 코드 및 점자 출력
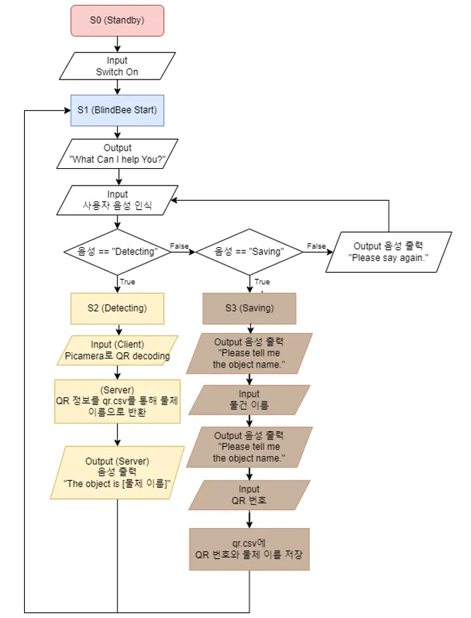
Flowchart
결론
본 연구에서는 시각 장애인이 스스로 물체를 구분할 수 있는 수단을 제공하는 제품을 제작하였다.
QR과 점자 출력을 통하여 개별 물건마다 원하는 개별 제품명, 점자를 지정하여 저장할 수 있다. 이를
통해 비슷하여 구분이 어려웠던 기존의 보조 기구들의 문제를 해결하였다. 제작된 기구는 음성을
통해 사용하기에 그 과정이 단순해 시각 장애인도 쉽게 사용할 수 있었다.
또한 카메라 모듈의 자유로운 이동이 가능해 시각 장애인의 사용 편의성이라는 기존의 목표를 달성하였다.
디자인 또한 경증 시각장애인들이 구분하기 쉬운 색상인 노란색을 사용했고, 쉽게 구분할 수 있도록 특이한
형태인 노란색의 벌집과 꿀벌로 디자인하였다.
연구 과정 중 물체 등록과 QR 출력에 대한 문제가 있었다. 물체를 등록할 때 시각장애인이 물체를 확인해야
하는 번거로움이 존재하기에, YOLO와 같은 AI 모델을 적용하여 자동으로 물체 식별을 하여 QR을 등록하고,
또 QR 없는 물체도 인식할 수 있도록 보완할 필요가 있다.
또한 연구에서는 기술의 한계 때문에 미리 인쇄된 QR 스티커지에 점자를 출력하는 방식을 사용했는데,
향후 연구에서는 QR을 직접 출력할 수 있도록 함으로써 더 완성도 있는 제품을 제작할 수 있으리라 사료된다.
프로젝트 소감
•
전민경 :
•
이무원 :
•
심주연 :
•
김선재 :



