HandS
home
About HandS
home
🖥️

사용자 친화적인 디지털 헬스 시스템

태그
2024년 KU Health:on MAKEATHON 대상 수상!

프로젝트 소개

사용자의 운동 기록을 저장하고 분석하여 적절한 루틴을 제시합니다. 또 카메라를 통해 운동 자세의 정확도를 산출하고, 수정할 동작을 출력하여 올바른 자세를 유지하도록 돕습니다.
포스터_이지현.pdf
560.3KB

프로젝트 배경

최근 건강 및 개인 운동에 대한 관심 증가로 헬스장 이용량이 증가하고 있으며, 팬데믹에 따른 언택트 시대로의 전환에 따라 디지털 헬스 산업이 성장하고 있다.
헬스장의 다양한 기구는 운동을 복합적으로 할 수 있다는 이점이 있지만, 초보 사용자는 다양한 기구의 사용법 습득이 어렵다는 한계가 존재한다. 헬스를 처음 접할 때 많이 시도하는 PT는 금전적인 부담이 있으며, 금전적 부담이 적은 유튜브의 경우 자세의 정확도 판별이 어렵다. 이와 같이 올바른 운동 자세에 대한 도움을 받기 어려운 실정이다.
헬스장을 지속적으로 이용하는 사람들의 경우에는, 자신의 운동 계획을 체계적으로 구성하고 기록할 수 있는 시스템이 개발된다면 운동의 효과를 높일 수 있을 것으로 생각되었다.
따라서 위 문제 의식에 따라, 헬스 기구를 처음 이용하는 사람들에게 올바른 운동 자세에 대한 정보를 전달하며 회원의 운동 관리를 체계화할 수 있는 시스템을 개발하고자 하였다.

목표

사용자를 인식하고 운동 기록을 저장 및 관리할 수 있는 관리 체제 개발
운동 추천 알고리즘 개발을 통한 체계적인 운동 습관 관리
자세 교정 알고리즘 개발을 통한 운동 자세 정확도 관리

연구 내용

사용자 친화적인 시스템 구현

운동 추천 알고리즘

자세 교정 알고리즘

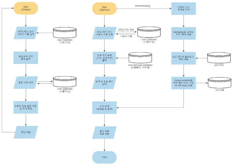
Flowchart

결과

(프로젝트 결과 화면, 시연 영상 등을 넣어주세요 - 시연 영상의 경우 용량을 줄여주세요.)

결론

본 프로젝트를 통해 사용자 친화적인 디지털 헬스 시스템을 성공적으로 구현하였다. RFID를 이용한 사용자 식별 시스템을 기반으로 tagging을 통해 시스템에 편리하게 접속 가능하게 하였으며, 운동 추천 및 자세 교정 알고리즘과 연결된 GUI를 통해 직관적인 기능 선택 및 서비스 실행을 가능하게 하였다.
운동 추천 알고리즘을 통해 사용자 별 운동기록을 확인하고, 이를 기반으로 횟수 별 운동 무게를 추천할 수 있도록 하였다. 자세 교정 알고리즘은 고급 카메라 센서 및 관절 트래킹 시스템을 바탕으로 실시간 자세 정확도 분석 및 피드백 제공이 이루어지도록 하였다. 이러한 알고리즘은 사용자의 운동 능력 향상 및 부상 예방의 효과를 제공한다.
본 디지털 헬스 시스템은 헬스장에 쉽게 적용이 가능하며, 운동 초보자들에게 효과적인 운동 추천 및 자세 교정을 제공하므로 운동에 대한 진입 장벽을 크게 줄일 수 있을 것으로 기대된다.
한계 및 발전 가능성
본 연구에서는 하드웨어의 한계로 인해 운동 추천 및 자세 교정에 기계학습을 적용하지 못하였다. 만약 적용 가능하다면 사용자 별 키, 체중 등에 더 특화된 운동 추천 및 자세 교정이 이루어질 수 있을 것이다.
InBody 앱, 병원 앱의 건강 검진 기록 등과 연계할 경우, 사용자의 몸 상태, 운동 권장 사항 및 주의 사항 등을 고려한 세부적인 서비스를 제공하는 것이 가능하다.

프로젝트 소감

이번 프로젝트를 통해 전반적인 시스템을 설계하면서 하드웨어 및 소프트웨어에 대한 지식을 넓힐 수 있었던 것 같습니다. 긴 시간 동안 노력한 결과로 대상을 수상할 수 있어서 더욱더 값진 경험이었습니다.